本文来自微信公众号:剁椒Spicy,作者:李静林
良品铺子易主,武汉国资下场施救。
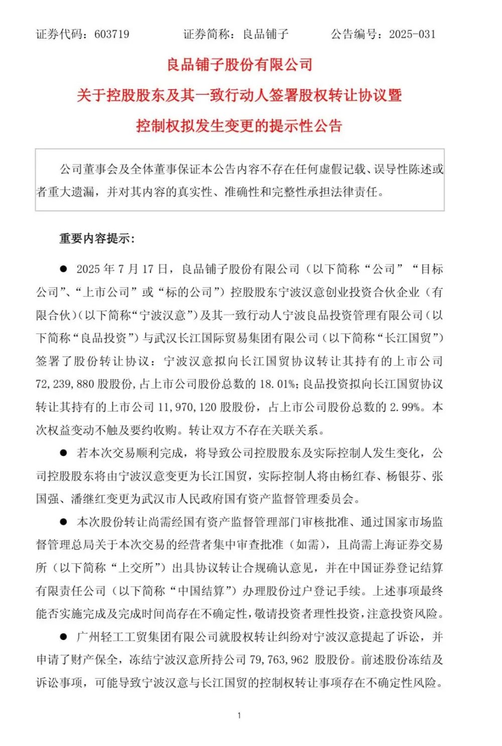
7月17日,良品铺子发布公告,良品铺子控股股东宁波汉意创业投资合伙企业及一致行动人良品投资,与武汉长江国际贸易集团签署股份转让协议。宁波汉意拟转让上市公司股份总数的18.01%,良品投资拟转让股份占上市公司股份总数的2.99%。
合计21%的股份交易,让长江国贸成为良品铺子最大控股股东。企查查显示,长江国贸是武汉金融控股集团旗下全资子公司,良品铺子的实际控制人变为武汉国资委。
在过往众多国资获取民企控制权的案例中,我们可以看到民企转让控制权各有所图,有些是为了融资纾困,有些则是为了套现离场。良品铺子表示创始人杨红春继续留任高管,担任公司第二大股东。此举也意在给市场和投资人吃下一颗定心丸。

良品铺子在官方通稿中表示,这是一次主动选择,是为下一个十年发展布局,依托国资资源,良品铺子将聚焦产品创新与供应链整合,实现从“品质零食”向“品质食品”扩容从产品商向产业生态组织者进化。良品铺子或许正在朝着下一个三只松鼠的方向发展。
但纵观良品铺子过去几年发展,卖身首先要续命。曾经的“高端零食第一股”早已不复荣光,公司实际话事人几经易主止血不成,良品铺子走到了不得不断臂求生的十字路口。
良品铺子为何卖身?
国资入场同时是良品铺子背后的资本加速退场。在与武汉国资的转让中,原本在公司持股18.16%的达永有限公司与长江国贸签订股份转让协议,所转股份占上市公司总股本的8.99%。长江国贸在良品铺子的股份占比达到30%。
行业突变,管理摇摆,业绩低迷,是解释良品铺子此番大动作的核心切口。
回看良品铺子2024年前五年的业绩,营收分别为78.94亿元、93.24亿元、94.4亿元、80.46亿元、71.59亿元,归母净利润分别是3.44亿元、2.82亿元、3.35亿元、1.8亿元、-0.46亿元。
2025年前半年,根据良品铺子发布的业绩预期,半年度实现归属于上市公司股东的净利润为-1.05亿元到-0.75亿元;归属于上市公司股东的扣除非经常性损益的净利润为-1.3亿元到-1亿元。
良品铺子的亏损规模仍在持续扩大。
良品铺子在业绩预告中解释:公司2025年持续对产品进行优化和调整,部分产品的售价下调及产品结构的调整影响了公司的毛利率,另一方面公司2024年至2025年持续优化门店结构,主动淘汰低效门店,店数下降使得销售规模同比下降。此外,受到线上渠道流量费用上升的影响,2025年上半年公司销售规模及净利润较上年同期下降。
同行业中,来伊份预计2025年上半年归属股东的净利润为亏损7000万至4700万,来伊份给出的解释是部分区域门店典型和结构调整,直营门店数和收入受影响。由此看出,来伊份遇到的困境和良品铺子相似。
良品铺子2016年上市,从线下起家,后通过电商渠道逐渐成为全国性品牌。但众所周知,近两年零食行业发生天翻地覆的渠道变化,线下零食量贩崛起,低价心智占据绝对主导,线上抖音渠道的深度分销模式彻底重构零食、休闲食品的线上格局。良品铺子全都与机遇擦肩而过。
先看线下。
根据良品铺子财报显示,2023年底时品牌还拥有3293家门店,但2024年底就骤减到2704家。良品铺子的主要经营阵地在持续萎缩。更进一步看,随着零食量贩崛起,良品铺子的加盟商在持续流失,2023年加盟门店净减少191家,2024年净关店366家。
但2023年开始良品铺子选择通过开直营店来弥补加盟店的流失,2023年新开直营店455家为历史之最,直营店总数一度达到1256家。但直营店高企的运营成本直接压缩了良品铺子的利润空间,2022年至2024年,良品铺子毛利率由27.57%降至26.14%。
截至2024年底,来伊份全国门店总数为3085家,其中直营门店1485家,加盟门店1600家。
零食品牌的线下策略,要么就大规模开店,在规模上占据优势,要么就借助强势渠道销售产品。如果两头都不占,就很难有优势。

2023年、2024年,连续两年良品铺子的营业成本都在50亿以上,甚至接近60亿。2024年较2023年有所下降,皆因整体销售规模下降造成。与之对比,盐津铺子2024年营业成本只有36亿左右。
盐津铺子已经不依赖自己开门店,用强势的渠道借鸡生蛋,财报中也不再公布门店的具体数量。盐津铺子2024年财报显示,经销及其他新渠道实现收入39.56亿元,收入占比同比提升2.85个百分点至74.59%;电商渠道实现收入11.59亿元,收入占比提升至21.86%;直营商超渠道收入占比则缩窄至3.55%。
这里还有个插曲,2023年良品铺子着手投资赵一鸣零食等量贩渠道,但10月良品铺子把赵一鸣3%的股份转让给黑蚁资本后,赵一鸣和零食很忙就宣布合并,零食量贩也正式迈进万店时代。良品铺子直接错过了零食行业最大的变革机遇。
打不过就加入,盐津铺子倒是借助零食量贩渠道重获增长,2023年,盐津铺子在零食量贩渠道收入占总收入比重为20%,根据华福证券研报,仅零食很忙就给盐津铺子贡献了总收入12%的业绩比例。
开店不成,良品铺子同时还在降价。从2023年11月起,当时刚上任的新董事长、总经理杨银芬下了一剂猛药,良品铺子各渠道300款产品将同步实施降价,平均降价幅度为22%,最高降幅为45%。但代工模式与零食量贩的白牌模式相比依然在成本端毫无优势。当良品铺子的坚果卖30元时,在量贩零食店只需要不到一半的价格,品牌身上那点高端滤镜顷刻间就荡然无存。
再看线上。
比良品铺子觉醒更早,做得更彻底的是同为高端零食品牌的三只松鼠。白牌思路,抖音中小达人的全面分销,“先顾规模,后管利润”的搏命打法,让同样深陷困境的三只松鼠彻底走出低谷。有了收入规模,才能在供应链端做更深的布局,从而彻底摆脱代工成本的桎梏。
在一个毫无门槛的行业打价格战,要么就做得彻底,要么就做商业模式上的革新,在原有基础上做小修小补,不仅无益,甚至会把品牌进一步拖向深渊。
始终无法止颓势的良品铺子,开始在管理层上动手术。据剁椒了解,良品铺子内部人事管理较为混乱,后续上台的高管甚至没有从零食行业一线经验,背景相对外行。
今年3月,职业经理人程虹接任董事长,学院派教授来当CEO,良品铺子创始系老人全面退居二线。2025年3月,良品铺子将业务版图从休闲零食类目扩展至全品类食品,据剁椒了解,更因程虹在农业领域的资源积累,开始卖起橙子及橙子的衍生产品。今年5月更是卖起小龙虾。
在整体的业务思路没有规划清楚,对行业变化洞悉不够深入的前提下一味扩大业务范畴,只能加重企业经营负担。2025年半年数据就足以说明问题。
国资入场,何去何从
坚果、零食、休闲食品,毫无疑问进入了异常惨烈的同质化竞争时代,产品创新几乎没有什么空间。市面上出现一个爆款,就会有无数品牌、白牌跟进。行业能比拼的只有价格。而价格竞争的背后,是供应链能力的极致较量。
在接受《华夏日报》采访时,嘉世咨询合伙人李应涛表示良品铺子短期内最大的短板是供应链能力滞后。“供应链是食品、服装、茶饮等行业长期发展的关键竞争壁垒,短期内,企业或许能通过营销、渠道扩张、产品创新获得增长和市场份额,但从长期来看,若无法对上游供应链形成有效控制,就难以在行业中立足。”
三只松鼠是更早意识到这一点的品牌。今年5月的发布会上,三只松鼠宣布通过投资、并购等方式与几十家供应链工厂达成合作,并在安徽弋江、无为、天津武清、四川简阳等地建立全品类集约供应基地与自主制造基地。
以此为依托,三只松鼠才能不仅做零食,还做卫生巾、生活用品,还能开线下的全品类超市。当然,三只松鼠走得更极致,他们干脆甩掉了身上品牌商的标签,承认自己就是一家供应链公司。
良品铺子引入长江国贸后,在公告中表示:双方未来将强化供应链协同,通过“供应链+品牌+渠道”深度协同,助力良品铺子从“品质零食”到“品质食品”的生态转型。
良品铺子意识到了问题所在,而且他们选择的路径目前来看是正确的。毕竟,进入2025年后零食量贩模式的大规模增长按下停止键,原本的量贩零食业态开始大规模转型全品类超市。但零食乃至食品行业的底层逻辑没有变,就是在优化供应链能力基础上的低价竞争。
事实上,最近几年,国资大规模在A股“扫货”的现象很普遍。其中不少公司都寄希望借助国资能力不强供应链实力。例如华润三九收购天士力,双方将发挥中药产业链协同效应,增强全产业链核心竞争力;十堰市国资取得久量股份(从事LED照明产品生产)控制权,目的是推动国有经济布局优化和产业转型升级、实现国有资产保值增值。
根据公开信息显示,武汉长江国际贸易集团有限公司,是武汉市政府打造的大型国际贸易平台企业。该公司旗下拥有多家子公司,包括武汉金控现代供应链管理有限公司、武汉经发粮食物流产业投资有限公司、武汉市国际交流服务中心有限公司以及武汉阳逻港口服务有限公司。集团注册资本高达80亿元,业务涵盖冷链、粮食、有色金属及跨境电商等多个领域。
充足的资金,明确的产业整合诉求,更直接的资源推动力,这些都是良品铺子当下急需的重生要素。良品铺子在公告中提到,要建立“一品一链一园”的全链条产业生态体系,靠企业现在的经营状况想要独立、快速完成几乎是不现实的。
国资给良品铺子提供原材料、供应链层面的支援,而对良品铺子来说,更关键的或许是放下所谓“高端零食”的面子,用灵活的姿态重新回到当下的零食行业竞争中,通过优势资源探索更高的成本空间,以“硬折扣”的思路重新跟上消费趋势。
国资给良品铺子解决了活下来的问题,而能否重回牌桌,和量贩零食、三只松鼠,以及更多藏在水下的白牌近身肉搏,就看民企和国企之间在经营效率、资源配置、组织管理层面的配合程度了。
本文来自微信公众号:剁椒Spicy,作者:李静林