本文来自微信公众号: 时代周报 ,编辑:卢泳志,作者:王苗苗,原文标题:《18万债务9万结清!网贷、信用卡“打折还贷”灰产调查:还款最低能打四折?》
“负债18万多元,最后协商只要还9万多元。”广西的杨女士看着手中“结清证明”,仍觉得有些不真实。在过去半年多的时间里,她通过一家自称有“内部渠道”的公司,以约五折的价格“结清”了六个网贷与信用卡平台的欠款。
近日,时代周报记者注意到,在闲鱼等二手交易平台,一种以“高折扣还款”为诱饵的灰色服务悄然蔓延。“还款优惠券”“信用卡八二折起还卡优惠券”“平台欠款减免四至五成真实结清”等极具诱惑力的广告,吸引着大量深陷债务泥潭的借款人。
时代周报记者调查发现,这类服务的诱惑点十分明确:大部分还款优惠在七至八折,部分甚至低至四至六折,即代还1万元仅需支付4000~6000元。折扣力度之大,远超常人理解。
这究竟是负债者的“救命稻草”,还是精心包装的金融陷阱?时代周报记者历时数日,以消费者身份潜入调查,并采访多名法律、金融领域专家,试图揭开这条灰色产业链背后的真相。
诱惑:“所有平台欠款减免四至六成”
在闲鱼平台,时代周报记者以“债务减免”“还卡优惠”“还款优惠券”等关键词搜索发现,大量提供相关服务的商品链接。有商家明确标注:“所有平台欠款减免四至六成,仅还四至五成结清,公司律所签合同,平台出具结清证明,APP账单清零,征信显示已结清,只做真实交付。”
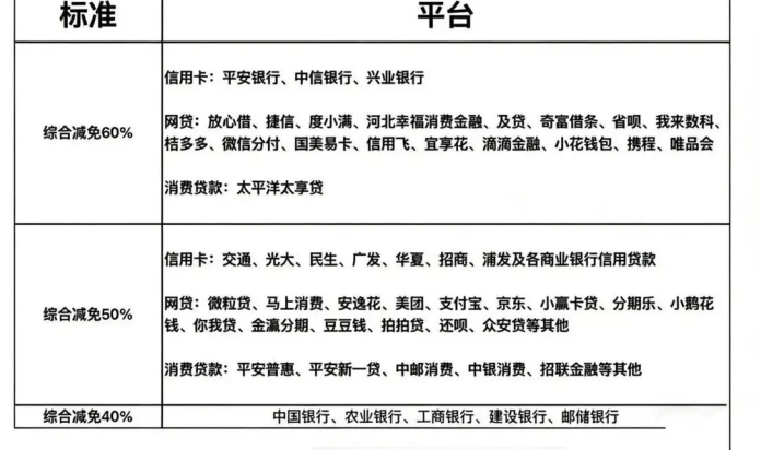
时代周报记者以消费者身份联系了一名商家,并添加其微信,对方表示“信息真实存在,按照欠款平台不同,可以综合减免40%~60%。”
该商家发来的价目表显示,各类债务均可高额减免:中行、农行、工行、建行、邮储银行等五大国有银行信用卡可综合减免40%;多数股份制银行及主流网贷平台(如微粒贷、支付宝、美团、京东等)可减免50%;部分银行及网贷平台甚至可减免60%(如度小满、携程等)。

△图源:商家供图
该商家举例称,比如欠平安银行2万元,减免60%,还8000元就能结清;欠招商银行3万元,减免50%,还1.5万元结清。
当时代周报记者询问是否需要提供个人信息时,该商家表示,需要身份证照片、手机卡和征信报告,而且还要签委托合同,才有权限处理,需要先找平台和解、谈减免,协商好方案,才能还钱。
该商家进一步表示,合同签订的服务周期是18个月,就是在18个月之内,把委托平台全部结清。
对于如何实现如此大幅度的折扣,该商家表示有三种路径:第一,持卡人在用卡期间产生的费用比较多,可以申请减免;第二,公司与催收公司合作,协助客户还款,从催收公司获取一定比例的返点;第三,银行会将部分逾期客户以极低折扣打包转让给不良资产管理公司。
对于这套说辞,南开大学金融发展研究院院长田利辉向时代周报记者分析表示,此类服务违背基本经济与金融逻辑,有可能是金融陷阱与洗钱通道的结合体。经济学逻辑下,债务折扣需基于金融机构合法让利或不良资产处置规则,而四至六折结清远超合理范畴。
博通咨询金融行业首席分析师王蓬博对时代周报记者表示,代还1万元只付4000~6000元,这种折扣在正规金融体系里很难实现。所谓与催收公司分成,内部渠道减免等说辞,往往缺乏事实依据,因为催收公司无权决定本金减免,银行亦不会将核心减免权限外包给无资质机构。此类操作实质是利用信息不对称包装,实则属于灰色中介。
背后:自称“国资委监管”的中律集团
在进一步接触中,上述商家向时代周报记者透露,其服务归属于久和法律咨询服务(成都)有限公司(下称“成都久和”)。当记者追问其与久和法律咨询是怎样的合作关系时,该商家表示:“他们有给授权书。”
时代周报记者就此联系成都久和,对方表示:“公司主要做法律咨询服务,不良资产这个板块也有,但还款方案是以欠款平台给的方案为主,并没有折扣还款优惠券,也没有在闲鱼上挂这些东西。”
企业预警通显示,成都久和成立于2023年10月,注册资本200万元,法定代表人李云飞,经营范围包括法律咨询(不含依法须律师事务所执业许可的业务)、企业信用修复服务、个人信用修复服务、互联网销售(除销售需要许可的商品)、信息咨询服务(不含许可类信息咨询服务)、商务代理代办服务、人力资源服务(不含职业中介活动、劳务派遣服务)、资产评估、破产清算服务等。
成都久和的第一大股东为久和法律信息咨询(云南)有限公司,后者由中律集团(海南)有限公司(下称“中律集团”)控股,持股比例78%。
时代周报记者从中律集团内部人士处了解到,中律集团自称是国资委监管的集团企业。现有近十家直属企业,近200家区域运营中心。主营业务为资产经营管理,国内国际贸易,大数据及人工智能,金融机构委托服务,资产评估、清算、破产重组,法律服务相关等业务。
该内部人士告诉记者,目前集团员工接近10万人,发展比较快,在全国都有分公司。当时代周报记者问及发展迅速的原因,对方表示:“这是国资委直属企业所以发展快。”
企业预警通显示,中律集团成立于2023年5月,注册资本1000万元,法定代表人李云飞,经营范围包括接受金融机构委托从事信息技术和流程外包服务(不含金融信息服务);接受金融机构委托对信贷逾期户及信用卡透支户进行提醒通知服务(不含金融信息服务);法律咨询(不含依法须律师事务所执业许可的业务)等。
中律集团有两名股东,江苏吴都科技产业发展有限公司持股90%,云南和万商务信息咨询有限公司持股10%,前者成立于2023年6月,后者成立于2020年8月,两家股东均为民企,与“国资委监管”的说法存在明显出入。
揭秘:全产业链条背后的真相
前述商家声称,中律集团具备“法律+不良资产+金融调解”全产业链条的平台化运营能力。
旗下拥有云南滇耀律师事务所、北京格理律师事务所、久和法律咨询服务(成都)有限公司、国金资产管理(江苏)有限公司、中国多元纠纷调解中心、成都兴蓉调解中心,以及数据科技平台调呗数字科技(北京)有限公司。
天眼查显示,云南滇耀律师事务所成立于2018年1月,律所设立资产10万元;北京格理律师事务所成立于2012年11月,律所设立资产100万元。
时代周报记者分别致电两家律所,两家律所均表示,和中律集团只是普通的合作关系,没有股权结构上的关联。云南滇耀律师事务所相关负责人对时代周报记者进一步补充道:“我跟他们老板关系好,他们有些事情会让我处理,会签委托合同。”
国金资产管理(江苏)有限公司(下称“国金资产”)成立于2023年11月,注册资本1000万元,法定代表人金鑫,经营范围包括公募证券投资基金销售;接受金融机构委托从事信息技术和流程外包服务(不含金融信息服务);接受金融机构委托对信贷逾期户及信用卡透支户进行提醒通知服务(不含金融信息服务)等。
天眼查显示,中律集团曾于2024年7月19日新增对外投资,投资标的为国金资产;2024年12月3日,退出投资,退出前持股比例44.44%。
时代周报记者就相关问题致电国金资产,接线人员表示,“没有这方面的业务,和中律集团也没有关系。”
调呗数字科技(北京)有限公司(下称“调呗数科”)成立于2024年6月3日,注册资本100万元,国金江苏出资20万元,持股占比20%;王春红出资80万元,持股占比80%。同时,王春红还是调呗数科的法定代表人、执行董事、经理兼财务负责人。
时代周报记者就还卡折扣等相关问题致电调呗数科,接线工作人员表示,调呗数科是免费对债务人开放的线上调解平台,如果有网贷、信用卡或其他债权债务纠纷,可以通过平台进行调解。该工作人员强调,“平台的服务是免费的,每家债权机构不一样,有些可以调解到只还本金。”
此外,该工作人员向时代周报记者表示,调呗数科和中律集团没有关系,国金资产是公司的股东,跟成都久和可能有合作关系,跟调呗数科合作的公司太多,现在没法确认。
田利辉表示,中律集团没有相关资质,开展此类业务或涉嫌三重违规:“一是虚构‘国资委背景’误导公众,背离商业诚信;二是未经金融许可介入债务处置,突破法律边界;三是所谓‘减免、催收合作、资产转让’操作,缺乏合规依据,实为非法中介活动。其模式既无资质授权,又无正当性基础,应受严厉规制。”
警惕:面临法律、信息与财产三重风险
这种模式看似为负债者提供了出路,实则将其拖入更危险的境地。
上海市海华永泰律师事务所高级合伙人孙宇昊向时代周报记者指出,此类操作模式风险极高,所谓的路径“缺乏合法依据”。
“如果代还资金来源于诈骗、盗刷等犯罪所得,该代还行为本质上构成了洗钱环节。”孙宇昊警告,借款人在不知情的情况下,也存在被认定为相关犯罪共犯或涉案人员的风险。司法机关会综合审查其认知能力、行为异常性等因素,“明显不合理的远低于本金的折扣、商家语焉不详的操作解释、要求提供个人敏感信息等异常情况,都可能被推定为‘应当知道’资金来路不正。”
此外,商家要求签订的长期委托合同本身效力存疑。孙宇昊表示:“此类以‘减免债务’为诱饵、可能涉及违法违规操作的委托合同很可能被认定为无效。它违背公序良俗,扰乱了金融管理秩序。”合同无效后,理论上费用应返还,但“由于对方可能涉嫌犯罪或已将钱款转移,借款人面临‘钱债两空’的巨大风险,追回款项极为困难。”
同时,还面临个人信息与资金安全风险。
王蓬博指出,“借款人提供身份证、征信报告、手机卡并签署长期委托合同,面临极高隐私泄露与资金安全风险。身份和征信信息一旦落入黑产手中,可能被用于冒名贷款、注册空壳公司或二次转卖;交出手机卡更可能导致SIM卡劫持,进而控制银行短信验证,盗刷账户。而且18个月委托期过长,其间服务商可代为操作还款、沟通平台,用户完全丧失对债务处置的主动权,若对方恶意拖延或伪造进展,维权难度极大。”
实际上,监管机构早已关注并警示此类风险。
今年5月,山西金融监管局明确发布关于防范金融领域非法中介活动的风险提示,拒绝参与非法金融中介活动。提示指出,面对不法中介通过网络平台等发布的“债务优化”“债务减免”“征信修复”“代理维权”“代办贷款”等信息,消费者应加强甄别,提高自我保护意识,避免被不法分子利用。
今年9月,福建金融监管局、福建省委网信办等七部门联合发布《关于防范金融领域非法中介风险的通告》,点名非法金融中介往往挂着“法律咨询”“信息咨询”“金融科技”等“招牌”,通过电话、短信、网站平台、社交公众号或APP等渠道,承诺为消费者减免贷款或信用卡息费、提供贷款申请特殊通道等,实则通过伪造虚假材料、设置合同陷阱等方式,实施敲诈勒索、骗取贷款等违法违规行为。
对于后续黑灰产治理,素喜智研高级研究员苏筱芮对时代周报记者表示,“一方面可压实闲鱼等平台主体责任,明确定义黑灰产类型的文字、视频内容、商品交易内容归属与界定,督促互联网平台加强对入驻主体和发布内容的审核,建立快速响应的举报和处置机制;另一方面也需要深化科技赋能,借助智能识别与预警、动态风险洞察与溯源及早识别跟处置金融黑灰产;此外也要加强公众教育与源头预防,通过真实案例、司法判例等展示黑灰产特征与危害,提升公众的风险意识和鉴别能力。”
若不幸卷入非法代还服务,借款人应如何应对调查、降低自身法律风险?
孙宇昊律师建议,若已不幸卷入,应立即停止与对方的一切联系和操作,并尽可能保存好所有证据:聊天记录、转账凭证、合同截图等。如果发现个人信息已被用于非法活动,或遭到公安机关的调查,应主动、如实向司法机关说明情况,强调自身作为债务受害者寻求解决途径的背景,但对具体操作模式和法律风险认知不足,积极配合调查以厘清责任。解决债务问题的根本途径,需要主动与正规的金融机构或官方客服联系,说明困难,尝试协商延期、分期等合法方案,或寻求当地正规法律咨询机构的帮助。